Roles marked with the Open Role
flag in the sections below are currently recruiting.

Position Description Handbook
Introduction — Building Clarity, Confidence, and Consistency
Every thriving association is powered by people who understand their purpose.
The Volunteer Position Description Handbook for Associations, developed by the Southern Arizona Volunteer Management Association (SAVMA), was created to bring clarity, consistency, and confidence to volunteer leaders. Each position description is more than a list of duties—it’s a tool for empowerment, accountability, and collaboration.
Rooted in nationally recognized standards for volunteer engagement and nonprofit governance, this handbook helps leaders serve with purpose. It ensures that volunteers, committee members, and officers alike understand how their contributions connect to SAVMA’s vision: a supported and connected network of volunteer engagement professionals that inspires a thriving civic-minded culture.
Whether you’re stepping into a new leadership role or refining an existing one, this resource is designed to help you connect with peers, align your goals, and empower your community—the same three pillars that define SAVMA’s strategic direction.
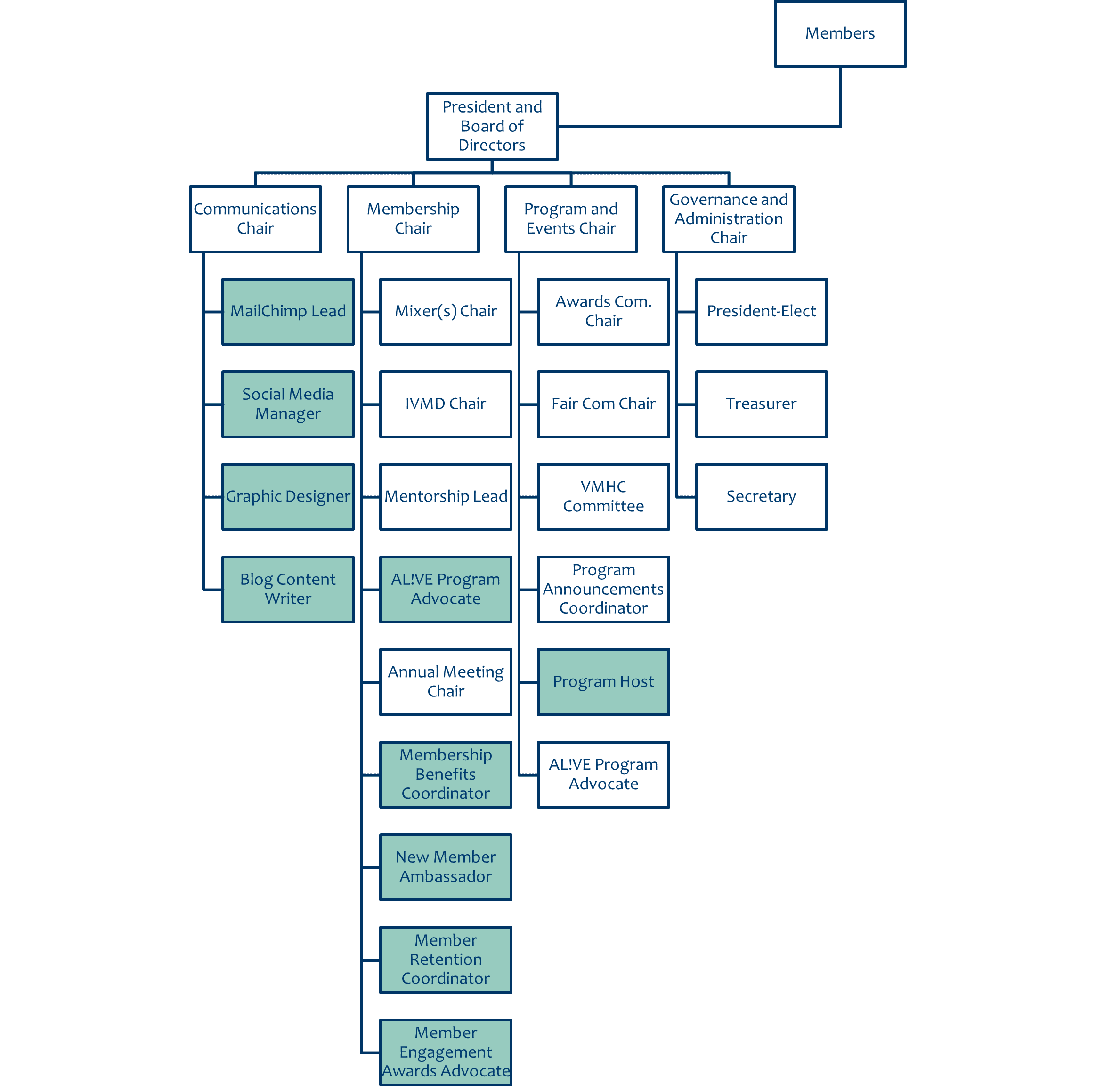
The handbook begins with Officer and Board of Directors positions, followed by Committee Chair and Team roles. Each description is written to reflect SAVMA’s values of transparency, collaboration, and professional excellence.
The SAVMA Position Description Handbook is a practical guide for anyone serving—or considering service—in a leadership, board, or committee role within the Southern Arizona Volunteer Management Association. It’s designed to clarify expectations, support smooth transitions, and strengthen accountability across the organization.
This resource is intended to evolve. As SAVMA grows and adapts, role descriptions may be updated to reflect current priorities and best practices in volunteer engagement.
The Position Descriptions utilize a Job Framework model that enables members, leaders, and volunteers to understand how each role contributes to the success and sustainability of the Southern Arizona Volunteer Management Association. It serves as both a reference guide and a leadership development tool.
Each section follows a consistent format so readers can quickly find the information they need:
- Purpose Statement – Summarizes why the role exists and how it supports the organization’s overall governance and operations.
- Key Responsibilities – Outlines the essential functions and expected duties for the position.
- Skills and Abilities – Highlights the knowledge, experience, and interpersonal strengths that enable success in the role.
- Core Competencies – Aligns the position with recognized professional standards for nonprofit leadership and volunteer engagement.
- Position Relationships – Clarifies reporting lines and collaboration with other officers, committees, and members.
- Term and Commitment – Defines the expected length of service and approximate time requirements.
- Functional Knowledge – Functional knowledge refers to the practical understanding required to perform tasks and activities effectively, such as those needed to interact with technology or systems purposefully.
- Problem Solving and Complexity – This section outlines the complexity, scope, and skill requirements for solving problems within a job role. It clarifies the level of autonomy, type of decision-making, and impact a person is expected to have, helping define essential qualifications and responsibilities in a job description.
- Autonomy and Decision-Making – Defines the level of freedom, independence, and authority a person has in organizing their work, making choices, and taking responsibility for the outcomes of their decisions.
- Scope and Impact – The breadth of the position, its organizational influence, and the potential positive or negative outcomes underscore the role’s significance and its contribution to organizational success.
- Leadership and Influence – Describes the typical leadership characteristics and the usual amount of strategic and/or operational influence a role might have at a given job level.
- Job Level – Represents the position of a role within a job structure measured by typical work dimensions. Proficiency and complexity progress within each work dimension as levels increase.
- Job Level Structure (Classification) – A grouping of job levels representing progressive complexity and proficiency of skills, supervisory duties, and exemption requirements.
This structure helps ensure continuity between years, transitions, and leadership teams. It also reflects SAVMA’s commitment to transparency, collaboration, and professional excellence.
For SAVMA members, this resource offers a clear pathway to success in your volunteer leadership role.
For other associations, it provides a model for sustainable governance and equitable volunteer management.
A Job Framework is the backbone of organizational clarity. It defines how roles relate to one another, what skills and decision-making authority each role carries, and how individuals can grow within the organization.
In volunteer settings—where compensation isn’t the motivator—clarity and recognition are even more vital.
Job frameworks create fairness, build trust, and prevent burnout by ensuring every volunteer knows their purpose and value.
According to the Volunteer Engagement Professionals Career Framework, a job framework serves two key purposes:
- As infrastructure, it defines and organizes staff and volunteer roles, clarifying duties and scope of responsibility.
- As a tool, it supports learning, growth, and transparency—so staff (paid and unpaid) can see how their service connects to the bigger picture.
When volunteers understand where they fit within a framework, they can confidently take ownership of their work and pursue leadership growth.
When organizations apply frameworks consistently, they build systems that last beyond any one leader or board term.
Five Ways Frameworks Strengthen Every Volunteer Program
- They promote equity and inclusion. Every role is valued equally by contribution, not title or pay (level with employees).
- They define expectations clearly. Volunteers understand what success looks like and how to achieve it.
- They enable professional development. Job levels make it easier to match training to roles.
- They simplify transitions. Turnover becomes smoother when every role has a clear description and framework.
- They elevate the profession. Frameworks link volunteer program work to national standards, enhancing credibility and impact.
In short, frameworks make invisible work visible—and that recognition transforms engagement into empowerment.
SAVMA’s framework draws from three core structures defined in the Volunteer Engagement Professionals Job Leveling Document:
- [Non-Exempt] Individual Contributor – roles such as committee members and coordinators who support specific projects or functions. [do not supervise others]
- [Exempt] Individual Contributor – volunteers or specialists who lead initiatives, develop processes, or manage programs.
- [Exempt] People Leader – strategic volunteer leaders such as committee chairs, officers, and board members who guide others and shape organizational direction.
Exempt and volunteer are terms defined in the Fair Labor Standards Act (FLSA), 29 USC 201-6, to describe the working and tax classifications of jobs. Therefore, in the SAVMA Job Framework, the terms can be used interchangeably.
Job Level Structure (Paid and Unpaid- Classifications)

Each role description in SAVMA’s handbook fits within this system. For example:
- The Program Host is a Volunteer- Core Individual Contributor, responsible for facilitating meetings and ensuring smooth logistics.
- The Committee Chair is a Volunteer- Strategic People Leader, setting goals, managing volunteers, and influencing organizational strategy.
- The President represents the highest leadership level, accountable for governance, fiscal integrity, and long-term vision.
By aligning every volunteer position to this structure, SAVMA ensures fairness and creates a shared language for leadership.
The best frameworks grow with the people who use them. SAVMA’s handbook is intentionally designed as a living document, reviewed and refined each year as the field evolves.
As associations adopt learning management systems, implement data dashboards, or explore AI-supported tools, position descriptions will continue to reflect new realities of leadership.
This commitment to ongoing learning also reflects SAVMA’s strategic directions:
-
Connect – Facilitating peer learning and leadership mentoring.
-
Align – Integrating volunteer engagement standards into all member programs.
-
Empower – Providing members with tools and benchmarks to measure their impact.
For Volunteer Engagement Professionals (VEPs), frameworks are more than documents—they’re career maps. They help individuals see where they are, where they want to grow, and what skills to develop along the way.
The Volunteer Position Description Handbook for Associations embodies SAVMA’s belief that structure empowers people.
When volunteers understand their purpose, when leaders have clear expectations, and when associations commit to shared language and standards, the result is transformative: confident leaders, collaborative teams, and sustainable impact.
For SAVMA members, this handbook offers a mirror of our community’s collective expertise.
For our peers across the country, it serves as a model of how associations can integrate job frameworks to advance volunteer engagement as a recognized profession.
The work of volunteer leadership is not about hierarchy—it’s about harmony.
When each role is clearly defined and connected to a shared vision, every volunteer can lead with confidence and every association can thrive with purpose.
Join us in building a stronger, smarter, and more connected field of volunteer engagement.
[nonmember] This handbook is a SAVMA member benefit. Join today to unlock access.[/nonmember][nonmember][mw_login_form][/nonmember]

